今日,一方温暖的角落悄然点亮——国际商贸学院“心语”工作室与你如期见面啦。这里不张扬,却始终敞开怀抱;不喧嚣,却总愿静静聆听。无论面对学业压力、生活困惑还是情感波动,这里让每一段心声都有处安放、有人倾听、有路可循。
工作室介绍
“心语”工作室是学院设立的专业心理支持团队,在校心理健康咨询与教育中心的指导下,围绕“育心、育人、育才”理念,系统开展心理支持工作。我们通过常态化的心理服务、预防教育和朋辈互助,帮助学生提升情绪调节、压力应对与人际交往能力,营造温暖积极的校园心理氛围,促进学生健康成长。

功能与服务内容
工作室致力于提供多层次、多样化的心理支持服务,主要包括:
个体心理辅导:提供一对一私密咨询,针对学业压力、情绪困扰、人际关系、自我认知等议题,给予倾听与专业引导。
团体辅导与活动:定期开展主题团体辅导与心理健康活动,陪伴学生共同成长。在这里,大家可以练习情绪管理,探索压力调适方法,在真诚的互动中,增强对校园的归属感与凝聚力。
主题教育与讲座:定期围绕生命教育、情感观念、人际交往、防艾知识、压力管理等内容,举办班会、专题讲座,提升学生心理认知与自我调节能力。
心理危机预防与干预:通过家校医联动,及时开展预警与干预,守护学生心理安全。
环境与隐私保护
工作室位于宿舍楼7201,设有独立的咨询区与团体活动区,环境温馨、安静、私密。始终将学生的隐私保护置于首位,确保所有谈话与记录严格保密,让学生能够安心敞开心扉,获得真正有效的支持。


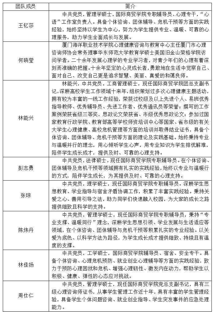
工作团队
“心语”工作室由多位经验丰富的师生组成,团队秉持真诚、尊重、专业的原则,以热情的态度和科学的方法,陪伴学生面对成长困惑,助力其心理成长。

未来,“心语”工作室将持续优化服务内容与形式,积极营造温暖、包容、健康的校园心理氛围,助力学生轻装前行,勇敢面对挑战,走向更加明朗的未来。
“心语”工作室,愿始终做你成长路上的倾听者与同行人。